本站为交流学习站点,所有发布的信息只供参考,不欢迎未成年人浏览。
热点资讯
公司新闻
中国烟草国际有限公司涉嫌违反海关监管规定被罚
发布时间: 2019-04-14
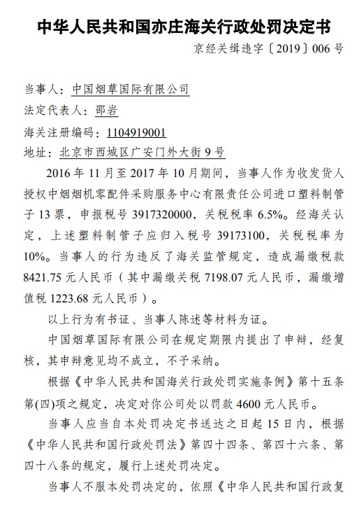
2019年4月10日,北京海关网站发布的亦庄海关行政处罚决定书(京经关缉违字〔2019〕006号)显示,中国烟草国际有限公司涉嫌违反了海关监管规定被行政处罚。

2019年4月10日,北京海关网站发布的亦庄海关行政处罚决定书(京经关缉违字〔2019〕006号)显示,中国烟草国际有限公司涉嫌违反了海关监管规定被行政处罚。

更多文章:

Copyright © 2018 香烟批发网 版权所有 京ICP备82545225号
香烟批发 正品免税烟 香烟货源 香烟代理 免税香烟批发 香烟网购商城
公司网站:http://www.zhiwen666.com/